北京市二龙路医院
医院概况
医院简介
组织结构
联系我们
工作动态
通知公告
医院新闻
媒体聚焦
专题建设
文化建设
信息公开
医院规章
院务公开
教育教学
科学研究
医院资源
人才招聘
就医指南
就医须知
就医流程
出诊信息
停诊公告
医保就医
社区转诊
方位指南
健康体检
停诊通知
科室介绍
重点科室
专家介绍
特色科室
特色技术
自助服务
在线服务
查询服务
患者服务
健康常识
健康驿站
便民设施
在线咨询
在线调查
党务工作
党建动态
党风廉政
群团工作
统战工作
北京市肛肠疾病研究院
研究院简介
研究院章程
业务范围
继续教育
肛肠疾病防治健康教育
English
中文版
无障碍访问
|
北京市卫生健康委员会
首 页
医院概况
医院简介
组织结构
联系我们
乘车路线
热线电话
院务信箱
工作动态
通知公告
医院新闻
媒体聚焦
专题建设
两学一做
文化建设
信息公开
医院规章
院务公开
教育教学
进修管理
继续教育
科学研究
医院资源
人才招聘
就医指南
就医须知
就医流程
出诊信息
停诊公告
医保就医
医保动态
医保公告
医保政策
常见问题
社区转诊
方位指南
健康体检
停诊通知
科室介绍
重点科室
专家介绍
特色科室
特色技术
自助服务
在线服务
预约就诊说明
114挂号平台入口
本院在线服务
官网预约就诊
在线咨询
化验单查询
自助测查
查询服务
执业医师信息
护士资质信息
医院物价查询
医疗服务价格
化验单查询
患者服务
健康常识
健康驿站
便民设施
在线咨询
在线调查
党务工作
党建动态
党风廉政
群团工作
统战工作
北京市肛肠疾病研究院
研究院简介
研究院章程
业务范围
继续教育
肛肠疾病防治健康教育
就医指南
Medical guide
就医须知
就医流程
出诊信息
停诊公告
医保就医
医保动态
医保公告
医保政策
常见问题
社区转诊
方位指南
健康体检
停诊通知
首页
>>
就医指南
>>
就医流程
>>
正文
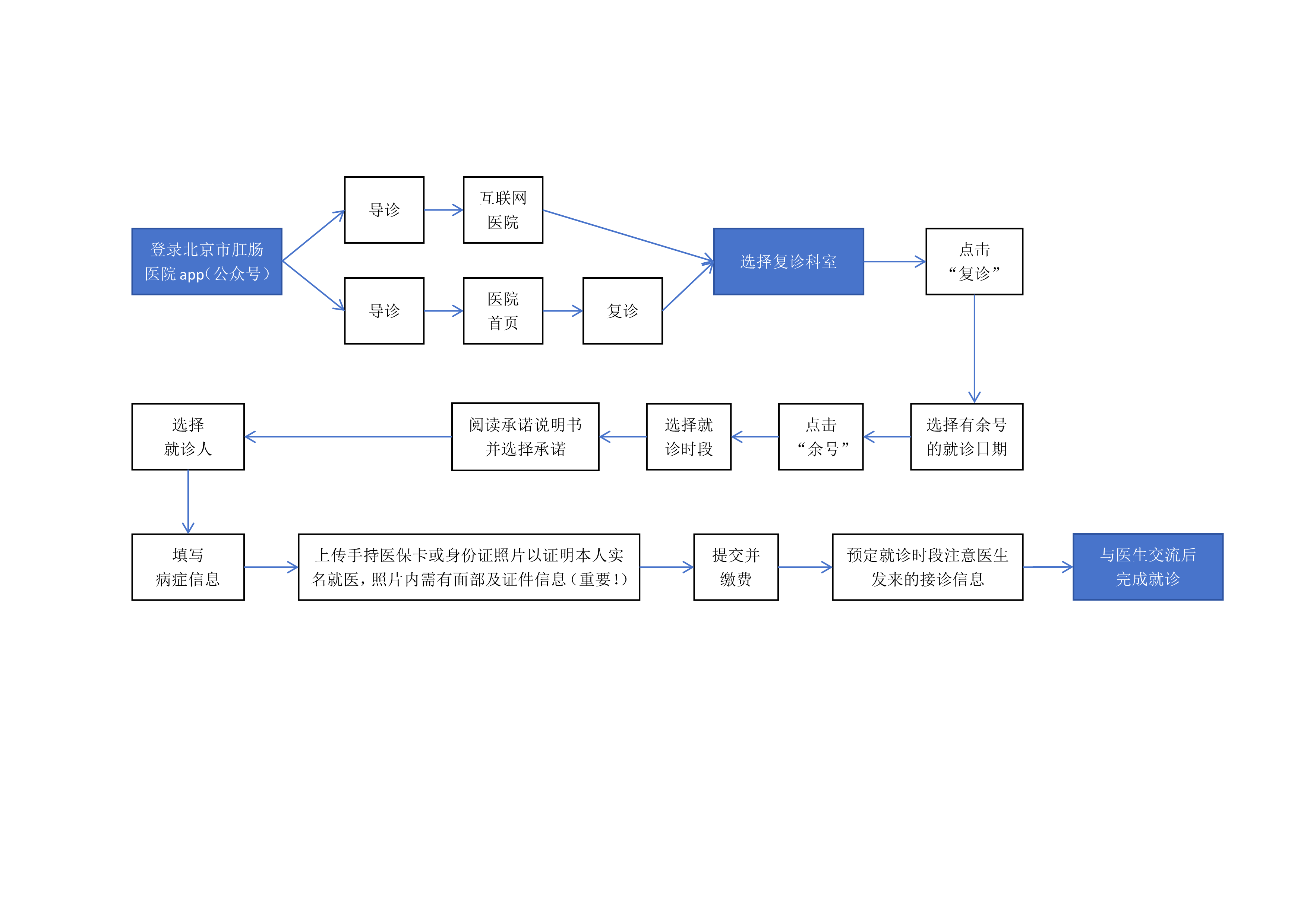
就医流程
互联网就诊流程图
浏览次数:
字号:
+
-
14
分享到:
上一篇
互联网退号流程图
下一篇
急诊患者就诊流程